bat365在线官方网站
学院主站
|
访问旧版
首页
学院概况
学院简介
机构设置
岗位职责
学院党政办
学院团总支
学院教科办
商务英语教研室
应用英语教研室
应用日语教研室
基础英语教研室
职业英语教研室
实验实训教研室
党建工作
党建园地
支部工作
分党校工作
教学工作
教学管理规定
教学工作安排
名师风采
课程建设
基层教学组织
团学工作
共青团工作
学生工作
校园文化
招生就业
招生信息
就业信息
技能考试
技能大赛
考试指南
产学研工作
校企合作
创新创业
教师科研
海外合作
技能考试
技能大赛
考试指南
技能大赛
您当前所在的位置:
首页
>>
技能考试
>>
技能大赛
>> 正文
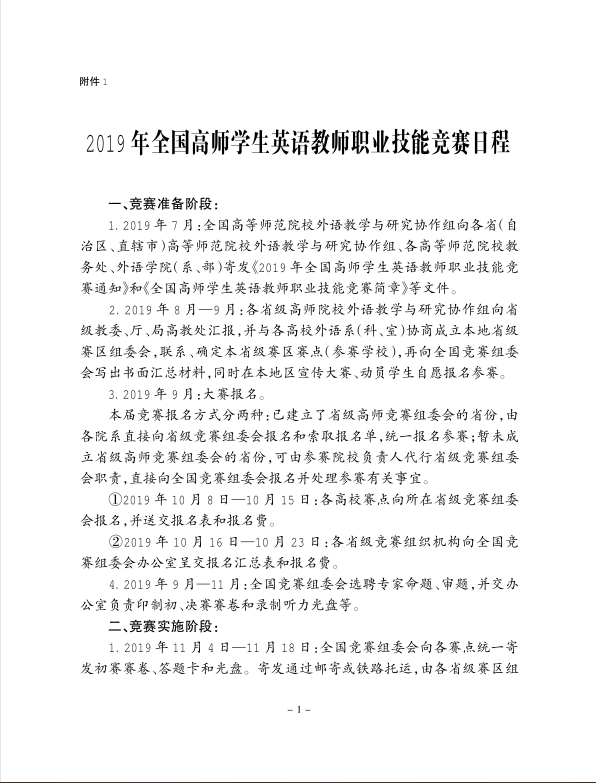
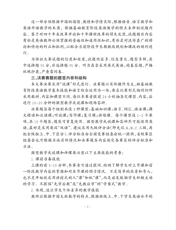
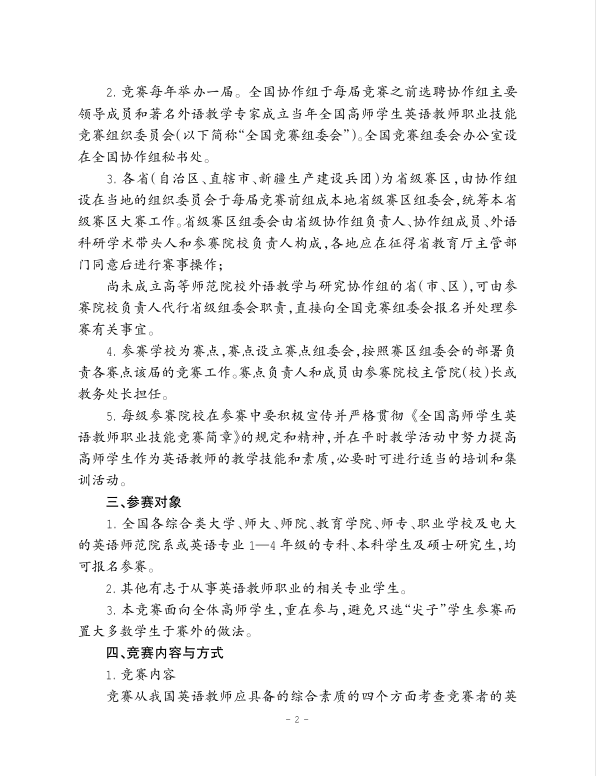
2019年全国高师学生英语教师职业技能竞赛
发布人:外国语学院 资料来源:bat365在线官方网站外国语学院 时间:2019-10-14 浏览次数:次
上一条:
跨境电商大赛通知文件
下一条:
第一届全国“讲好中国故事”外语大赛组织实施方案
【打印】
【收藏】
【关闭】