bat365在线官方网站
bat365在线官方网站坐落于中国历史文化名城、八朝古都开封,始建于1980年,是经河南省人民政府批准、教育部备案,由开封市人民政府主办的一所涵盖工、管、文、经、医、艺6大学科门类的全日制普通高等学校。
学校占地1500余亩,常设专业59个,全日制在校生16000余人。现有校内外教职工1070人,享受国务院特殊津贴专家2人,国际牙医1人,享受省政府特殊津贴3人,省级专家、学术技术带头人、教学名师等23人,河南省高等学校青年骨干教师资助计划资助对象24人,开封市拔尖人オ12人,学校专业帯头人49人。
学校现有省级院士工作站、省级重点实验室、省级工程实验室、省级科技创新团队、省级非物质文化遗产研究基地、省级高校工程技术研究中心等科研平台7个,市级重点实验室、工程技术研究中心、创新型科技团队、校级协同创新中心、科技工作站等科研平台18个。
学校拥有中央财政支持的高等职业学校提升专业服务产业发展能力项目2个、省级特色专业、“专业综合改革试点”专业14个;立项建设国家级精品在线开放课程1门,拥有省级精品课程、精品资源共享课程7门。学校拥有校内外实习实训基地307个,中央财政支持的职业教育实训基地建设项目3个,省级示范性实训基地3个。
招生计划
2019年单独招生计划3050人,分专业招生计划如下:

注:招生专业、计划和学费如有变动,以河南省教育厅和河南省物价部门文件执行
招考条件
1、符合河南省2019年普通高校招生考试报名者。
2、符合河南省2019年普通高校对口招收中等职业学校毕业生考试报名者。
3、凡参加2019年高职单招和技能拔尖人才免试入学的考生,均应参加省招办组织的2019年普通高校招生考试或中职生对口升学考试网上报名、考生信息采集、现场信息确认以及高考体检,对在规定的期限内不参加高考体检的考生不予办理录取手续。
根据教育部的有关规定,非豫户籍高中起点的一年制中职生(随迁子女除外)不得参加我校高职单招。
命题和考试
考试工作在省教育厅和省招生办公室的指导和监督下进行,按照“文化素质+职业技能”的评价方式进行,考试地点:bat365在线官方网站(河南省开封市东京大道)。
(一)文化素质(普通高中考生和中职毕业生考生试卷分开)
1.考试时间为 3月31 日上午9:00--11:30。
2.考试科目为语文、数学、英语、时事政治,一份试卷,总分300分(其中:语文占150分、数学60分、时事政治60分,英语30分)。
(二)职业技能
1.考试时间为 3月31 日下午
2.职业技能考试主要采取实际操作或笔试的方式进行,总分100分。
学校聘请专家组成职业技能综合素质考核组,对考生职业综合素质进行考核,主要考察考生的语言组织能力、创新思维能力、分析和解决问题、实际操作等能力。
报考时间 方式及准考证打印
(一)网上报名和填报志愿
按照省教育厅文件要求,参加高职单独考试招生的考生统一在网上填报志愿,填报志愿时间为2019年 3月19 日9时至22日18时。考生只能填报一所高校志愿,且必须在规定的时间内完成志愿填报。考生可以在规定的填报志愿时间内进行不超过两次的志愿修改,以网上最后一次保存的志愿为准。填报时间截止后将无法更改,请考生按时登录“河南省普通高校招生考试服务平台”(http://pzwb.heao.gov.cn),进行志愿填报。
(二)准考证打印
考生在3月28 日至3月30日期间登录bat365在线官方网站招生网,点击成绩查询凭个人信息自行打印准考证。
录取政策
录取工作在省招生办公室领导下,由学校组织录取。考生被我校录取后,享受与普通高校统一招生考试录取的新生相同待遇。
(一)录取中对考生身体条件的要求
身体健康,无传染性疾病,符合《普通高等学校招生体检工作指导意见》要求。
(二)录取原则
根据考生文化素质考试、职业技能考试成绩的总和,按普通高招考生和中职毕业生考生分开划定最低录取控制分数线,按所报志愿分专业从高分到低分依次录取。同分的考生按职业技能、文化素质、语文、数学、英语、时事政治的考试成绩进行依次排序录取。根据我校生源情况,可调整招生计划。
(三)录取
如对考试成绩有异议,可在我校公布成绩后的3个工作日内,向学校申请复查成绩。学校根据录取原则确定拟录取名单,报学校单独招生工作领导小组审核、批准,并上报河南省教育厅和河南省招生办公室审批、备案。 4月10 日拟录取名单在我校招生网公示(公示期5天)。已被我校单独招生录取的考生,不得再参加2019年全国普通高校统一考试招生等其他类型的普通高校考试招生;考生录取后不能转入其他类别专业;未被我校单独招生录取的考生,可以继续参加河南省2019年普通高考和对口升学考试。
(四)加分政策
加分需按照河南省现行高招加分政策执行,如有考生符合加分政策,需于3 月30 日前,提出书面申请,递交身份证和户口本原件及复印件,经我校单独招生领导小组审核认定。凡未提出加分申请的考生一律不予加分。
(五) 技能拔尖人才免试录取
1、对于获得由教育部主办或联办的全国职业院校技能大赛三等奖及以上奖项;
2、由省级教育行政部门主办或联办的省级职业院校技能大赛一等奖的中职毕业生;
3、具有高级工或技师资格(或相当职业资格)、获得县级劳动模范先进个人以上称号的在职在岗中职毕业生;
符合上述三个条件之一的考生可于2月28日向我校书面提出免试申请。学校根据考生申请,进行资格、条件审查和公示,公示后的考生由学校到河南省教育厅职业教育与成人教育处进行技能竞赛情况复审(须携带资料:《河南省普通高等学校招收技能拔尖人才免试入学审批表》、考生身份证复印件、技能竞赛获奖证书原件)。
核实审定的拟录取名单由学校在教育部阳光高考平台进行公示。公示无异议者,由省招办办理录取手续,发放录取通知书。被免试录取的考生,不再参加其他类型的普通高校招生考试。
新生报到和新生复查
(一)新生报到时,须携带身份证和录取通知书原件。
(二)新生入学后,按照河南省教育厅的统一部署对新生进行复查。对在报名和考核过程中有弄虚作假或其他违纪违规行为的考生,身体条件不符合《普通高等学校招生体检工作指导意见》要求的考生,将取消其入学资格。
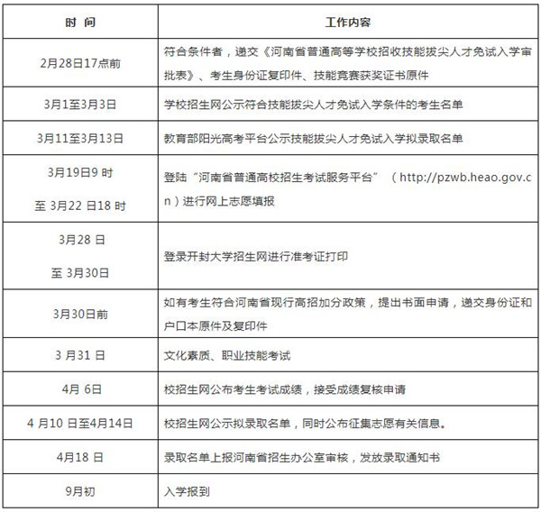
单独招生工作时间安排

专业介绍
土木建筑工程学院
建筑工程技术专业(专科 三年)
培养目标:
采用“4+1+1”三段递进工学结合人才培养模式,培养掌握本专业必备的基础理论知识,具有本专业相关领域工作的岗位能力和专业技能,具有良好的职业道德、创新精神和职业发展基础,适应建筑工程生产一线的技术、管理等职业岗位群要求的高端技能型专门人才。
主要课程:
建筑力学、建筑制图、建筑材料与检测、建筑CAD、房屋建筑学、建筑结构、工程测量、土力学与地基基础、建筑施工技术、建筑法规、混凝土结构平法识图、建筑施工组织与管理、建筑工程计量与计价、工程监理、建筑工程质量检验与安全管理等。
就业方向:
毕业生就业部门为建筑施工企业、房地产开发企业、造价咨询企业、招标代理企业、工程监理企业等单位,可从事工程管理、施工监理、概预算编制、造价控制等岗位工作。
注:本专业为河南省第一批教学改革试点专业,被省教育厅确定为河南省第一批高职高专教育示范专业,被确定为“河南省高等学校特色专业建设点”;被确定为河南省立项建设骨干专业;建筑工程技术教研室被确定为省级优秀基层教学组织;该专业校内实验实训基地被确定为国家级“建设行业技能型紧缺人才培养培训基地”,是中央财政支持的职业教育实训基地建设项目。
工程造价专业(专科 三年)
培养目标:
本专业采用“4+1+1”三段递进工学结合人才培养模式,培养具有良好职业道德、创新精神和职业发展基础,掌握本专业必备的基础理论知识,具有本专业相关领域工作的岗位能力和专业技能,适应工程项目规划、工程招投标、工程造价编制与管理、工程项目管理、施工现场协调管理、工程质量检查、工程监理、房地产开发等行业第一线岗位需要的高端技能型专门人才。
主要课程:
房屋建筑学、建筑制图、建筑CAD、建筑法规、建筑材料、建筑力学与结构、混凝土结构平法识图、建筑设备安装识图与施工、建筑施工技术与组织、建筑工程计量与计价、安装工程预算、装饰工程预算、工程结算、建筑工程项目管理、工程测量、建筑工程经济、工程招投标与合同管理、工程造价控制等。
就业方向:
本专业毕业生可在建设行政主管部门和建设单位从事建设项目标底审查、结算审查、合同与索赔管理;在房地产开发公司从事建设项目施工管理、投资估算、预算、标底价确定,结算与索赔管理;在勘察设计院、工程造价咨询公司、工程招标代理机构从事建设项目可行性研究、估算、概算、预算、结算、招标文件编制等工作;在施工企业从事项目施工与管理;在监理公司从事建设项目质量控制、投资控制、进度控制、安全管理、合同与信息管理和组织协调等工作。
道路桥梁工程技术专业(专科 三年)
培养目标:
采用工学结合培养模式,培养具有良好职业道德、适应路桥施工、现场管理、工程概预算、公路现场检测、工程监理等行业第一线岗位需要和具备应用相应业务素质的高端技能型专门人才。依据国家职业资格标准,能取得施工员、质量员、安全员、标准员、材料员、机械员、劳务员、资料员职业资格证书之一。
主要课程:工程力学、工程制图、公路CAD、结构设计原理、工程测量、道路建筑材料、土力学与地基基础、道路工程堪测、路基路面工程、桥涵设计、公路工程造价、桥梁工程施工、公路工程检测技术、公路工程质量事故分析、公路工程监理、公路工程资料管理、公路施工组织、城市给排水工程、市政给排水工程施工等。
就业方向:
主要面向道路桥梁施工企业、监理公司、路桥检测公司、工程造价咨询公司、道路养护与管理单位,主要从事公路行业现场施工、施工管理、公路工程养护与维修、现场监理、公路工程现场检测、概预算与招投标、进度控制、合同管理、工程资料整理等技术工作,或在相关企事业单位从事工程项目管理等工作。
房地产经营与管理专业(专科 三年)
培养目标:
采用工学结合培养模式,培养具有良好职业道德、适应房地产行业一线岗位需要的具备房地产开发与经营、房地产管理、房地产投资决策分析、物业管理、房地产中介服务等业务素质的高端技能型专门人才。依据国家职业资格标准,能取得物业管理员、测量员、施工员、造价员、质检员、材料员、资料员、试验员职业资格证书之一。
主要课程:
建筑材料、建筑制图、房地产经济学、土地管理学、房地产测量学、房地产会计、房地产金融、房屋建筑学、房地产投资分析、城市规划原理、建筑施工与监理、房地产开发与经营、房地产估价、建筑工程计量与计价、房地产市场营销、物业管理等。
就业方向:
可在房地产开发公司、房地产经营公司、物业管理公司、房地产评估机构、房地产咨询公司、土地与房屋管理部门、建筑公司、工程监理公司等机构,从事房地产项目设计、开发、经营、投资分析、营销策划以及工程概预算编制、工程管理、物业管理等岗位工作。
机械与汽车工程学院
机械制造与自动化专业(专科 三年)
培养目标:
本专业培养具有良好职业道德、熟练掌握专业知识和职业技能,具备机械制造与自动化基础知识和应用能力,具有机械制造设备与工艺技术应用能力,在生产一线从事机械制造与设计、阀门工艺与设计、生产管理和经营销售等方面的高素质技能型专门人才。
主要课程:
机械制图与AutoCAD、工程材料、工程力学、电工电子技术、公差配合与测量技术、液压传动、Visual Basic程序设计、机械设计基础、机械制造设备与工装、机械加工工艺、机床电气控制与PLC技术、数控原理与应用技术、三维软件应用、机电产品安装与维护、机械设备维修技术、阀门设计、阀门制造工艺、阀门工装设计等。
就业方向:
可在机械类企业从事生产一线的技术和管理、机械产品设备的安装、调试、维护和阀门工艺设计与制造等工作;在经营销售企业或部门从事机电类产品的营销和售后技术服务等工作。
注:本专业为河南省高等学校名牌专业建设点,河南省示范性专业,河南省高等职业示范院校建设重点专业,中央财政支持提高专业服务能力建设专业,创新行动计划骨干专业。
机电一体化技术专业(专科 三年)
培养目标:
本专业培养具有良好职业道德、熟练掌握专业知识和职业技能,适应现代化工业生产一线岗位需要,具有数控设备及生产线的安装、调试、操作、维护维修及设备改造,数控加工工艺编制及编程,机电设备的营销、管理等工作能力的高素质技能型专门人才。
主要课程:
机械制图与AutoCAD、机械制造基础、工程力学与机械设计基础、电工电子技术、液压与气动、传感器技术及应用、数控原理与机床、数控加工工艺与编程、数控机床故障诊断与维修、电气控制与PLC应用技术、数控实训、自动生产线应用实训。
就业方向:
可在机械、电子、汽车等行业从事数控机床的编程与操作、维护与维修;机电设备的设计制造、质量监控、技术改造、管理、营销、售后服务以及自动生产线的调试、操作与维护等工作。
模具设计与制造专业 (专科 三年)
培养目标:
本专业培养具有良好职业道德、熟练掌握专业知识和职业技能,掌握模具设计与制造工艺,能熟练运用CAD/CAM进行模具设计和制造;从事模具设计、制造、使用、维修等技术工作的高素质技能型专门人才。
主要课程:
机械制图及AutoCAD、工程材料及成形工艺基础、工程力学、公差配合与技术测量、机械设计基础、冲压工艺与模具设计、塑料成型工艺与模具设计、模具制造工艺、冲压与塑压成形设备、模具CAD/CAM、压铸工艺与模具设计、模具失效与防护、数控技术及应用等。
就业方向:
可在汽车、电子、机械、塑胶等行业从事模具设计与制造、使用与维修;模具加工设备的使用与操作等工作。
注:本专业为河南省高等学校专业综合改革试点专业。
汽车检测与维修技术专业(专科 三年)
培养目标:
本专业培养具有良好专业素质,熟练掌握汽车性能、结构等基本知识,有较强的实践技能和经营管理能力,以从事汽车行业中的检测与维修工作为主,岗位覆盖现代汽车制造、维修、性能检测、业务管理及汽车工程等方面工作的高素质技能型专门人才。
主要课程:
计算机基础、机械制图与AutoCAD、电工电子技术、机械设计基础、汽车发动机原理与维修、汽车电器设备原理与维修、汽车检测与故障诊断技术、汽车典型电控系统、汽车专业英语、自动变速器与液压技术、发动机总成拆装实训、底盘各系统拆装实训、汽车检测与故障诊断实训等。
就业方向:
可从事汽车故障诊断、检测与维修工作;汽车性能调试及汽车生产管理工作;汽车质量检验与测试工作;汽车营销及售后服务管理工作。
汽车制造与装配技术专业(专科 三年)
培养目标:
本专业培养具有良好职业道德,具备本专业必备的基础理论和专业知识,具有较强的汽车制造与装配专业技术应用能力和较高综合素质,能胜任汽车制造、装配、调试、检测、维修、应用等岗位,具有创新精神和较强实践能力的高端技能型专门人才。
主要课程:
机械制图与AutoCAD、汽车电工电子技术、工程力学与机械设计基础、机械制造基础、汽车发动机构造与装配、汽车底盘构造与装配、汽车电气系统构造与装配、汽车制造技术、汽车涂装技术、汽车总装技术、汽车检测技术、汽车营销、汽车专业英语等。
就业方向:
主要面向汽车及其零部件制造企业,从事汽车制造、装配、调试、试验、质量控制、车间管理及技术管理、汽车保险理赔和配件销售检验等岗位。
电子电气工程学院
电子信息工程技术专业(专科 三年)
培养目标:
本专业主要培养德、智、体、美、劳全面发展,具有良好职业道德、熟练掌握专业知识和职业技能,具有电子技术、单片机应用技术、数字化通信技术、智能系统开发与设计等方面能力的高素质技能型专门人才。
主要课程:
电路分析、模拟电子技术、数字电子技术、信号与系统、高频电子、单片机原理与应用、传感器原理及应用、电子设计及生产技术实训、CPLD/FPGA应用技术、智能仪器、电气控制与PLC、DSP技术、嵌入式系统等。
就业方向:
从事厂矿企业的智能系统、智能仪器、仪表等的设计、安装、调试和维护;从事电子产品设计、生产与使用维护等工作;从事通信行业的数据处理、信息传输、运行控制相关设备的安装、使用、维护等工作。
注:该专业为河南省高等学校“专业综合改革试点专业”。
电气自动化技术专业(专科 三年)
培养目标:
本专业主要培养德、智、体、美、劳全面发展,具有良好职业道德、熟练掌握专业知识和职业技能,面向生产第一线从事电气自动化设备及系统的设计、安装、调试、运行、维护、管理等工作的高素质技能性专门人才。
主要课程:
电路分析、模拟电子技术、数字电子技术、电机与拖动、电气控制与PLC应用技术、单片机原理及应用、调速技术、过程控制技术、Protel软件应用、测量技术、自动控制原理与系统、电力电子技术、现场总线网络、工厂供配电技术、电工技能综合实训。
就业方向:
可在各类工矿企业的生产控制领域从事电气自动控制系统和供配电系统的安装、调试、维护、管理与技术改造等工作;也可从事电气、电子类产品的开发、装配、测试、营销与推广等工作。
注:该专业为河南省高等学校特色专业,河南省高等职业院校骨干专业。
应用电子技术专业(专科 三年)
培养目标:
本专业培养德、智、体、美、劳全面发展的,具有良好职业道德素质,掌握电子技术、单片机控制技术、SMT应用技术、工业控制网络技术等专业知识,能从事电子产品开发、生产、检测与维修的高素质技能型专门人才。
主要课程:
电路分析、模拟电子技术、数字电子技术、传感器应用技术、单片机接口及应用技术、电子产品组装技术、SMT工艺与设计、SMT设备原理与应用、EDA应用技术、电子产品检验及生产技术实训等。
就业方向:
从事电子产品设计制造、应用与维护、检测工作;从事电子设备生产、使用与维护管理工作。
注:该专业为河南省高等学校“专业综合改革试点专业”。
物联网应用技术专业(专科 三年)
培养目标:
本专业培养德、智、体、美、劳全面发展,具有良好的职业道德,精益求精的工作态度,追求完美的创新精神,可持续发展的基础能力,掌握必须、够用的专业知识和熟练的专业技能,面向物联网行业的生产、管理、服务一线,从事物联网行业第一线岗位需要和具备物联网应用技术业务的实际工作能力的高端技能型专门人才。
主要课程:
电路分析、模拟电子技术、数字电子技术、RFID技术应用、嵌入式系统、C语言程序设计、单片机原理与接口技术、无线传感网络技术、物联网综合布线、ZigBee技术应用、物联网工程等。
就业方向:
从事物联网相关行业、制造业、厂矿企业、仪器仪表行业物联网领域网络的运营管理和维护;物联网工程系统的安装、调试、运行、维护和管理。
材料与化学工程学院
食品营养与检测专业( 专科 三年)
培养目标:
本专业培养德、智、体、美、劳全面发展、具有良好职业道德、掌握食品质量检测和营养卫生的基本理论和技能,能从事食品的质量控制与分析、营养评价、生产操作与管理等工作的创新创业型、技术技能型人才。依据国家(国际)职业资格标准能取得食品检验工、化学分析工、内审员、公共营养师或营养配餐员等职业资格证书。
主要课程:
食品生物化学、食品微生物技术、生物工程设备、食品生产工艺、食品添加剂、食品毒理学基础、食品营养与卫生、食品感官检验技术、食品理化检测技术、食品微生物检测技术、食品安全与质量控制技术、食品营销、仪器分析、实验室管理、食品分析综合实训、企业管理、生产实习、毕业实习等。
就业方向:
毕业生可在食品生产、质量监测、卫生监督、餐饮服务业等企事业单位从事食品质量检测、内审员、公共营养师、营养配餐员、食品生产加工、食品营销等岗位工作。
化妆品技术专业(专科 三年)
培养目标:
本专业人才培养方案采用"平台+岗位"式人才培养模式,培养德、智、体、美、劳全面发展的、适应化妆品行业、区域经济和社会发展需求,具有良好的职业道德和法制观念,具备必要的化妆品专业理论,掌握一定宽度的化妆品专业技能和较强实践能力,面向化妆品产品生产和营销企事业单位,在生产、服务第一线既能从事化妆品产品生产、产品开发、检验及质量管理工作,又能从事营销与售后服务等相关工作的创新创业型、技术技能型人才。
依据国家(国际)职业资格标准,取得化妆品配制员、化妆品检验工、化学检验工资格证书中的一种。
主要课程:
有机化学、化工基础、化妆品微生物检测技术、香精香料应用技术、化妆品功效评价、化妆品质量检验技术、美、劳容导师实务、化妆品法律法规、基础美容技术、美、劳容与营养、电子商务实务、化妆品生产技术、化妆与形象设计、毕业实习等。
就业方向:
可在化妆品营销和生产企业从事化妆品营销、生产、开发、分析检测及管理等工作;在美容中心从事技术指导或管理工作;在化妆品及美容教育、培训机构从事培训或教学工作等。
信息工程学院
计算机应用技术专业(专科 三年)
培养目标:
培养具有良好的职业素养,能适应团队开发环境,掌握计算机应用的基本知识、基本技能,具备计算机软硬件系统的安装、维护能力,能熟练使用Java和.net软件开发平台,按照用户需求进行软件设计、开发和测试,可在软件开发及相关企业从事桌面和Web应用开发工作的高端技能型人才。
主要课程:
C语言程序设计、数据库技术、计算机网络技术、网页设计、Java程序设计、Java高级编程、数据结构、Linux操作系统、软件工程与UML、C#程序设计、ASP.NET、软件测试等。
就业方向:
在IT业从事计算机应用软件的开发、测试与技术服务、网站建设与网页制作、数据库系统管理维护等工作。
注:本专业为bat365在线官方网站重点专业;被国家教育部、信息产业部确定为承担计算机与软件技术领域国家技能型紧缺人才培养培训基地;开设的《SQL server数据库应用系统开发》课程为河南省省级精品课程。
建筑动画与模型制作专业(专科 三年)
培养目标:
本专业培养具有良好职业道德、熟练掌握建筑可视化技术、建筑动画制作与模型技术,具有一定的建筑学理论基础,具备建筑表现、三维场景设计、室内装潢设计等方面的可视化操作技能的高端技能型人才。
主要课程:
AutoCAD图形制作、Photoshop图像处理、3ds max三维制作、3D渲染技术、SketchUp、房屋建筑学、设计构成、三维建筑表现技法、建筑制图、三维建筑动画、Premiere 、flash动画制作、室外建筑表现项目实战、虚拟现实技术、室内设计项目实战、3d场景设计项目实战、After Effects。
就业方向:
可在建筑设计院或工作室、房地产开发公司、数字媒体公司、建筑装饰企业、园林景观设计公司或者是游戏开发公司,从事数字媒体制作、建筑广告制作、建筑可视化表现、园林景观可视化表现、建筑动画设计与制作、虚拟现实开发以及游戏场景制作等工作。
注:本专业是2014年在河南省高校中独家开设的专业,市场人才需求量大而专业人才培养空白,本专业与行业内龙头企业开展实训、就业等合作。
软件职业技术学院
软件技术专业(专科 两年)
培养目标:
面向企事业单位信息部门、网站、软件公司等,培养具有良好的职业素养和团队精神,具备本专业相适应的文化知识,通过科学实践与操作训练,掌握本专业基本知识与基本技能,能从事软件文档编写、软件编码与测试、软件工程项目管理、技术服务与软件销售等方面工作的高端技能型人才。
主要课程:
C语言程序设计、数据库基础、计算机网络基础、计算机文化、前端设计、Java程序设计、Java Web、Java项目实战、软件工程等。
就业方向:
软件开发人员、软件测试人员、数据库管理人员、计算机系统技术支持和维护人员、软件销售与推广人员。
注:本专业带头人为河南省学术技术带头人;本专业为河南省示范性高等职业院校建设项目的重点建设专业;被国家教育部、信息产业部确定为承担计算机与软件技术领域国家技能型紧缺人才培养培训基地;本专业教学团队为河南省省级优秀教学团队。本专业教研室被河南省教育厅认定为河南省高等学校省级优秀基层教学组织。
数字媒体应用技术专业(专科 两年)
培养目标:
培养具有良好的职业素养,能适应团队开发环境,能熟练使用相关的软件开发平台与图形图像制作工具,实现创意者的意图,完成网站(网页)美工设计、装修装潢设计、动画、影视制作、广告设计与制作、产品结构与外观设计等实际工作能力的高端技能型人才。
主要课程:
网页制作、Photoshop图像处理、Flash动画制作、3Ds Max三维制作、AUTOCAD图形制作、Illustrator图形制作、色彩与素描、3D渲染技术、After Effects、sketchup、综合项目实战等。
就业方向:
多媒体应用程序开发人员、平面图形图像、三维动画制作人员、网站创意规划及美工人员。
注:本专业聘请河南奥林景观设计有限公司首席设计师刘航及其设计团队承担实践课程授课;位于成都高新区的四川华迪信息技术有限公司为本专业校外实训基地; 2012年12月,两名学生获第七届全国信息技术应用水平大赛全国一等奖2项, 6名教师获优秀指导教师奖、组织奖;河南省青年骨干资助教师1名。
财政经济学院
投资与理财专业(专科 三年)
培养目标:
培养具有良好职业道德、熟练职业技能、可持续发展基础能力,掌握必需够用的专业知识,从事企事业单位、金融机构、第三方理财机构的基础理财和投资业务操作等工作的高等技术应用型人才。
主要课程:
金融基础、西方经济学、基础会计、财务管理、税务筹划、财产保险、证券投资、财务报表分析、个人理财、公司理财、风险管理、商业银行经营管理、金融产品营销实务、国际金融等。
就业方向:
可在企事业单位、银行、证券、保险、期货等金融机构和第三方理财机构,从事投资咨询、投融资管理、理财服务、展业、经纪/客户经理、财务核算等岗位工作。
注:本专业实训条件完善,学生就业前景广阔,100%推荐就业。
会计专业(专科 三年)
培养目标:
培养具备会计基础知识与应用能力,能在企事业单位、会计师事务所等部门从事会计、审计、财务管理、纳税管理等方面工作的高等技术应用型人才。
主要课程:
基础会计、会计电算化、财务会计、成本会计、税法、税务筹划、财务管理、审计实务、管理会计、EXCEL在财务中的应用、会计综合模拟、经济法、证券投资、专业英语、国际结算、ERP原理与应用等、管理学、财政与金融、统计学等。
就业方向:
可在企事业单位、会计师事务所、财务公司等从事会计、审计、财务管理、税务筹划、纳税管理、税务咨询等工作。
注:本专业为河南省特色专业和中央财政支持特色专业建设点。专业核心课程《审计实务》被评为河南省精品课程和河南省首批精品资源共享课程,2014年本专业教学团队获得学校优秀教学团队。本专业学生参加河南省、全国会计和企业管理职业技能大赛,多次获得大奖。
物流管理专业(专科 三年)
培养目标:
培养具有物流管理知识和良好职业道德素养,适应物流企业管理岗位需要,能够运用现代物流技术和管理方法从事相关运输、仓储、配送、包装、流通加工、物流信息处理以及货运代理、报关报检等岗位工作的高等技术应用型人才。
主要课程:
管理学、财政金融、统计学、商品学、经济法、市场营销、基础会计、物流管理、运输管理、生产运作管理、配送管理、仓储管理、物流专业英语、国际贸易实务、电子商务、物流设施与设备、企业经营沙盘模拟等。
就业方向:
可在物流企业、物流中心、物流园区、内外贸公司、工商企业等部门以及各大超市、连锁店,从事物流管理和相关运输、仓储、配送、包装、流通加工、物流信息处理以及货运代理等岗位工作。
注:本专业2014年建成中央财政支持的职业教育物流管理实训基地,实训条件国内领先,2017年为创新行动计划项目中的省级骨干专业,2018年物流教研室被评为河南省优秀基层教学组织。本专业学生参加河南省、全国物流仓储职业技能大赛,多次获得大奖。
保险专业(专科 三年)
培养目标:
培养具有保险专业知识和良好职业道德素养,适应保险行业岗位需要,能够运用保险专业知识从事相关柜员、结算、理赔、融资、投资咨询和风险管理等工作岗位的高等技术应用型人才。
主要课程:
管理学、经济学、货币银行学、财政学、保险学基础、统计学、保险营销、基础会计、办公自动化、人身保险、财产保险、保险理赔、保险中介、社会保险、国际金融、商业银行经营管理学、经济法、国际结算、证券投资、财务管理等。
就业方向:
可在保险、银行、证券、财务、信托投资、风险投资、租赁、基金管理和信用担保等公司以及其他企事业单位,从事相关综合柜员、金融会计、核保理赔、融资、投资理财和风险管理等岗位工作。
注:本专业教学团队为学校优秀教学团队,本专业学生参加全国金融模拟大赛多次获奖,学生就业前景广阔,100%推荐就业。
经济信息管理专业(专科 三年)
培养目标:
培养具有经济信息管理知识和良好职业道德素养,适应企业人、财、物管理岗位需要,能够在工商企业及其他系统从事经济信息收集、处理和分析、人力资源开发、财务管理、质量监控等工作岗位的高等技术应用型人才。
主要课程:
管理信息系统、经济学、经济情报分析、财政金融、市场调查与预测、市场营销、人力资源管理、企业会计、生产信息管理、质量管理、物流管理、经济法、财务管理、税法、电子商务、企业战略管理、办公自动化等。
就业方向:
从事各企事业单位的信息服务部门、财务部门、营销部门的产品营销与策划、信息管理、财务核算与管理等工作。
注:本专业学生参加河南省、全国企业管理职业技能大赛,多次获得大奖,就业前景广阔。
连锁经营管理专业(专科 三年)
培养目标:
培养学生成为掌握连锁企业经营管理的基本知识、公关技巧、经营能力、物流运作能力和信息管理系统操作能力,具备门店管理、市场开发的管理与决策能力,具备对连锁企业的人、财、物、信息等各要素和商品的进、销、储等环节的管理与决策能力,具备连锁企业门店经营与管理、物流与配送中心管理、连锁总部运营管理等实际工作能力,具备较强的英语沟通能力和现代经营思想,适应现代化、国际化连锁商业发展要求,可在连锁企业一线从事业务管理工作的高素质创新创业型、技术技能型人才。
主要课程:
管理学、微观经济学、宏观经济学、基础会计、市场营销、商品学、财政与金融、市场调查与预测、连锁经营管理基础、物流管理、专业英语、管理信息系统、商务英语、消费心理学、电子商务、人力资源管理、连锁门店运营管理、特许经营管理、配送管理、仓储管理、商业法律法规等。
就业方向:
毕业生可在企业总、分部各管理岗位、企业配送中心管理岗位、连锁门店管理等岗位就业,从事人力资源管理、业务管理(营销、超市促销、流程管理、品牌管理)、卖场运营管理(宣传策划、理货、防损、品类管理)、采购管理、物流配送、财务管理、客服管理(法律维护、客户关系)、门店综合管理(选址、开业、门店设计、企业形象设计)等工作。
注:本专业是浙江人本集团、田野连锁餐饮以及安徽合肥邻几公司的人才培养基地,安排学生在学习期间到该企业顶岗实训,可推荐就业。
国际经济与贸易专业(专科 三年)
培养目标:
培养具备国际经济与贸易基础理论知识,熟悉通行的国际贸易规则、惯例及政策法规,具有较强的国际贸易工作能力,通晓最新国际贸易业务运作方式(跨境)的高素质技能型专门人才。毕业时,取得国际贸易单证员、跟单员、营销员、货运代理、国际商务师等从业资格证书之一。
主要课程:
经济学、管理学、基础会计、国际贸易实务、报关实务、单证缮制、国际货运代理、国际结算、国际商法、外贸实务英语、外贸英语函电、国际商务谈判、电子商务、国际商务管理、国际市场营销等。
就业方向:
毕业生可在外贸企业、工商企业国际业务部门、内外资企业及民营企业、国际贸易中介机构、政府外贸管理部门、海关等机构从事国际贸易中的商贸合同拟定、单证缮制、价格核算、通关报关、外汇结算、商贸信函处理、营销策划等相关工作。
注:本专业是阿里巴巴、京东、百度、山东网商集团等企业的外贸人才培养基地,100%推荐就业。
旅游学院
旅游管理专业(专科三年)
培养目标:
培养具有良好职业道德素养及行业准入资格,掌握现代旅游行业经营管理基本理论知识与基本技能,可在涉及旅游的政府管理部门和企事业单位从事旅游业管理,在旅游产业中从事经营与管理、导游服务和旅游涉外事务等工作的高端技术技能型专门人才。
主要课程:
开封宋文化旅游资源开发、旅行社管理、导游实务、旅游法规、电子商务、公共关系、民俗与文化、旅游礼仪、旅游市场营销、企业财务管理、旅游基础、酒店管理概论、旅游景区管理、调酒、茶艺、旅游新媒体制作等。
就业方向:
可进入旅游行政管理部门和旅游教育培训机构等单位从事管理、教学工作;进入旅行社、旅游景区、高星级酒店、旅游投资公司、旅游咨询公司等旅游企业从事管理工作。
注:本专业为中央财政支持的实验实训基地,是河南省综合改革试点专业、河南省示范性高等职业院校重点建设专业群、河南省“高等职业教育创新发展行动计划(2015-2018年)”骨干专业、bat365在线官方网站重点专业,开设的《旅游礼仪》课程为河南省省级精品课程,两门校级精品课程,两门教、学、做一体化课程。专业带头人为河南省高校教学名师、导游资格证考评员,教学团队为校级优秀教学团队。
酒店管理专业(专科三年)
培养目标:
培养具有良好职业素养及行业准入资格,掌握现代酒店经营管理基本理论知识与基本技能,具备扎实的服务与经营管理专业技能和人际交往能力,可在高星级酒店、度假园区、经济型酒店的前厅部、客房部、餐饮部、康乐部、人力资源部等部门从事服务与管理工作,也可以在酒店行业做营销工作的高端技能型人才。
主要课程:
开封饮食文化、前厅与客房管理、餐饮管理、酒店康乐管理、旅游礼仪、餐饮服务操作、客房服务操作、调酒、茶艺、酒店电子商务、酒店市场营销、洗涤工程管理等课程。
就业方向:
可进入高星级酒店、酒店管理公司、现代新型度假园区及旅游业相关组织机构从事中层管理工作,也可以在旅游投资公司、旅游咨询公司中涉及酒店运营的部门从事餐饮、客房、康乐服务及产品开发与营销工作,还可以进行餐饮、健身房、洗衣房、KTV等项目的自主创业。多年来本专业的毕业生受到就业单位的一致好评!
注:本专业为河南省教学改革试点专业、河南省特色专业、河南省示范性高等职业院校重点建设专业、bat365在线官方网站重点专业。专业带头人为河南省名师、星级评审员、河南省科技拔尖人才,教学团队为bat365在线官方网站校级优秀教学团队。《旅游礼仪》课程为省级精品课程,调酒、茶艺两门课程为教、学、做一体化课程。
市场营销专业(专科三年)
培养目标:
培养具有良好职业道德素养及行业准入资格,具有现代市场观念,熟悉营销管理、营销策划的专业知识,具有营销管理能力、市场调研能力、营销策划能力、公共关系能力、客户管理能力和商品销售能力,能够从事市场营销相关业务的高端技能型人才。
主要课程:
管理学、财务基础、市场营销学、社交礼仪、消费心理学、推销与谈判、广告实务、公共关系、商品学、市场调查与预测、客户关系管理、电子商务、连锁经营、商务英语、经济法、销售渠道管理、投资实务、营销沙盘实训、国际贸易实务、物流管理、新媒体营销、经济学基础、营销策划、企业经营实训、办公自动化、商务文书写作等课程。
就业方向:
可进入各大中型生产、营销企业,如外贸、保险、证券、旅游、房地产等行业,在企划部、发展部、市场部、销售部、投资部及公关部从事营销管理、市场拓展、市场策划、品牌管理、公关策划等工作;也可根据市场提供的机遇进行大学生创业。
注:专业带头人为河南省高校教学名师。专业教学团队为bat365在线官方网站优秀教学团队,开设的礼仪课程为河南省精品课程,管理学、商务英语、国际贸易实务等课程为校级精品课程。
电子商务专业(专科三年)
培养目标:
培养具有良好职业道德素养及行业准入资格,具有现代市场观念,熟悉电子商务的基本原理并在工作实践中自觉运用,能够自主设计建设企业网站、辅助进行企业电子商务项目实施,熟悉电子商务业务基本流程的高素质技术技能型人才。
主要课程:
电子商务、平面设计、动画制作、电子商务项目运作、商务网站开发、推销与谈判、市场营销、物流管理、网页制作、ASP.NET、经济学基础、国际贸易实务、互联网数据库、网络基础、网店经营、网络营销策划、数据分析、新媒体营销等。
就业方向:
可以在各类电子商务企业、事业单位或电子商务网络服务商等组织从事电子商务项目管理、网络营销管理、电子业务处理、信息管理、网站开发、网店运营管理等工作。
注:本专业实训基地为河南省电子商务职业教育实训基地,学生多次在全国电子商务技能大赛中取得优异成绩,多个创业团队在校期间创业业绩显著,三门课程为校级精品课程。
休闲服务与管理专业—主题公园管理方向(专科 三年)
培养目标:
培养具有良好职业素养及行业准入资格,掌握主题公园管理方向基础理论知识和基本技能,适宜在主题公园、企业休闲康乐部门、旅游景区及其他关联行业工作,具有较强实践能力的创新创业、技术技能型主题公园管理人才。
主要课程:
主题公园管理、高端球类运动、休闲旅游策划与营销、旅游礼仪、调酒、茶艺、景观鉴赏、景区讲解实务、民俗与文化、康体技能实训、企业财务管理、餐饮管理、康乐经营与管理、消费心理学、电子商务等。
就业方向:
本专业为河南省率先设置的专业,可进入各类型主题公园管理部门与服务部门工作,也可以进入休闲企业市场开发、社会公共福利休闲管理、旅游酒店休闲部门、高端会所茶艺、调酒、高尔夫、保龄球等部门工作,就业前景良好。
注:本专业拥有省级精品课程一门,校级精品课程一门,调酒、茶艺两门课程为教、学、做一体化课程,专业带头人为河南省教学名师,开封市拔尖人才。
国际教育学院
国际金融专业(与英国格林威治大学联合办学 专科 三年)
培养目标:
融合英国格林威治大学(公立百年名校)先进的金融及办学理念,按照“课、岗、证融合,紧贴实际”的原则,培养具有扎实金融基础知识、适应经济金融管理、服务一线需要、具备良好的职业道德和敬业精神的高素质技能型国际金融专业人才。学生能够掌握最新的金融知识及核心技能,毕业时,可取得银行从业人员、证券从业人员、保险从业人员、会计从业人员、营销从业人员等资格证书之一。
主要课程:
英国格林威治大学教师参与本专业核心课程的教学与管理,由中外教师联合授课,主要课程有:经济学基础、管理学基础、金融学基础、基础会计、国际金融实务、证券投资基础、保险理论与实务、公司金融、电子商务实务、国际结算操作、金融风险控制与管理、商业银行实务、国际商法、金融管理理财与规划、进出口实务、税收实务等。
就业方向:
毕业生可在中外资银行、证券公司、保险公司等金融机构、外贸企业、跨国公司及其分支机构、企事业单位、外经贸等政府部门从事商业银行业务、证券交易、保险营销、国际结算、会计、财务管理、外汇交易、商业策划等工作。
注:1. 本专业教学团队由河南省学术技术带头人、具有国内、外博士、硕士学历的中外教师组成;2. 所有进入中英合作项目的学生,可在第三学期赴英国格林威治大学学习一个学期课程并完成相应学分,由学校统一组织前往;3. 达到一定条件,毕业前可申请到英国格林威治大学留学一年,获得其学士学位。
物流管理专业(与英国格林威治大学联合办学 专科 三年)
培养目标:
融合英国格林威治大学(公立百年名校)先进的物流管理及办学理念,中外双方共同制定国际化教学体系,培养德、智、体、美、劳、全面发展,适应现代化、国际化物流发展需求,具备扎实物流管理基础知识,集采购、仓储、包装、配送、运输、规划等物流业务运作管理、物流服务咨询与策划、供应链管理等一线岗位需求的高素质技能人才。学生能够掌握最新的物流管理知识及核心技能,毕业时,可取得物流职业经理人资格证书、物流师、助理物流师、单证员、报关报检员等资格证书之一。
主要课程:
英国格林威治大学教师参与本专业核心课程的教学与管理,由中外教师联合授课,主要课程有:管理学、基础会计、商品学、市场营销、物流管理、生产运作管理、配送运营管理、采购与供应链管理、物流财务管理、国际贸易实务、物流信息管理、仓储与库存管理、国际物流实务、货运代理等。
就业方向:
毕业生可在中国涉外物流企业、工商企业、货代公司、配送中心、港口、货物集散中心和物流基地(园区)、物流管理咨询公司及相关行政、事业单位等从事采购、仓储、包装、配送、运输、规划等物流业务运作管理、物流服务咨询与策划、供应链管理以及物流系统规划与设计等工作。
注:1. 本专业教学团队由河南省学术技术带头人、具有国内、外博士、硕士学历的中外教师组成;2. 所有进入中英合作项目的学生,可在第三学期赴英国格林威治大学学习一个学期课程并完成相应学分,由学校统一组织前往;3. 达到一定条件,毕业前可申请到英国格林威治大学留学一年,获得其学士学位。
会计专业(与澳大利亚堪培拉大学联合办学 专科 三年)
培养目标:
引进澳大利亚堪培拉大学(澳洲综合性公立大学)先进的教学、管理理念,使学生具有国际视野,掌握最新的会计专业理论及进行会计、审计、财务管理、纳税管理等实务技能,毕业时可取得会计从业资格证书、银行从业资格证书、证券从业资格证书等证书之一。
主要课程:
与澳大利亚堪培拉大学共同商定专业课程,中方、外方教师联合授课,主要课程有:经济学、基础会计、财务会计、成本会计、财务管理、审计学、经济法、证券投资、人力资源管理、财政金融、国际结算、会计电算化、市场营销等。
就业方向:
毕业生可在中国涉外经济部门、跨国公司、外贸公司、银行、证券公司、保险公司、涉外企业、国有大中型企事业单位等从事会计、财务管理、审计、税务咨询、税务筹划等工作。
注:1. 本专业教学团队由河南省学术技术带头人、具有国内、外博士、硕士学历的中外教师组成;2. 达到一定条件,毕业前可申请到澳大利亚堪培拉大学留学,实现专升本,获得其学士学位。
电子商务专业(与澳大利亚堪培拉大学联合办学 专科 三年)
培养目标:
电子商务专业与澳大利亚堪培拉大学(公办学校)开展合作办学,融计算机科学、市场营销学、管理学、法学和现代物流于一体的新型交叉学科。培养掌握计算机信息技术、市场营销、国际贸易、管理、法律和现代物流的基本理论及基础知识,具有利用网络开展商务活动的能力和利用计算机信息技术、现代物流方法改善企业管理方法,提高企业管理水平能力的创新型复合型电子商务高级专门人才。
主要课程:
市场营销、电子商务项目运作、网络基础、物流管理、网店经营实训、电子商务业务处理、网站开发实训、西方经济学、企业管理、经济法、市场调研与预测、电子商务概论、网络营销等课程。
就业方向:
毕业生可就业于各类跨境电子商务企业、大中型贸易公司、各类第三方跨境电商平台等,可从事销售管理、客户管理、网站优化管理、体验店管理、物流供应链管理、电子商务活动的策划与运作等相关工作。
注:1. 本专业教学团队由河南省学术技术带头人、具有国内、外博士、硕士学历的中外教师组成;2. 达到一定条件,毕业前可申请到澳大利亚堪培拉大学留学,实现专升本,获得其学士学位。
艺术设计学院
服装与服饰设计专业(专科 三年)
培养目标:
本专业培养具有良好的艺术修养与较强的创新意识,掌握现代服装设计、服装产品开发、生产经营管理、品牌策划、市场经营等技能,适应服装行业第一线岗位需要的高等技术应用型人才。
主要课程:
速写、构成设计、服装艺术造型设计、服装结构设计、服装工艺设计、服装专题设计、服装效果图、服装材料与应用、针织品设计、服装跟单、推板与排板、服装史、服装市场营销、服装陈列设计、服饰搭配艺术、立体裁剪、电脑辅助设计等。
就业方向:
本专业毕业生主要面向服装品牌公司、服装外贸企业、服装培训学校及其他相关艺术机构。初始岗位:服装设计师、服装制版师、服装工艺师、服装生产管理人员、服装市场营销人员等。发展岗位:服饰品设计师、服装陈列师、服饰形象设计师、家用纺织品设计师等方向。
注:服装与服饰设计专业2010年被河南省商务厅授予“河南服装产业推动大奖”,2012年被评为河南省特色专业,2016年被定为bat365在线官方网站重点发展专业,校级骨干专业。目前已建成校内外实训室20个,建有省级校企合作生产实训基地,校内实训室面积1308平方,设备类型齐全,在河南省服装行业及同类院校中位居领先水平,能提供具有真实职业氛围的实训场景,满足学生职业训练的需要。
近年来专业学生一次性就业率达到95%以上,专业与郑州巨木服饰有限公司共建 “GAGA”订单班,实现零距离就业。学生毕业后可进入利郎服饰集团等国内大型服装企业公司,月平均收入在5000元左右。
环境艺术设计专业(专科 三年)
培养目标 :
本专业主要是通过系统全面地学习环境艺术设计相关的知识内容,培养具有较高综合素质和专业技能,适应环境艺术设计行业第一线岗位需要的高级应用性技术人才。
主要课程:
建筑速写、设计色彩、构成设计、制图、透视、表现技法、居住空间设计、办公空间设计、展览设计、家具与陈设设计、装饰材料与工艺、景观元素表现与应用、居住区规划设计、庭院设计、电脑辅助设计(AutoCAD、Photoshop、3Dmax)等课程。
就业方向:
本专业就业所涉及的主要领域是室内设计、展示设计、景观设计等。毕业生从事的岗位有:建筑装饰公司室内外设计师、展示展览公司设计师、景观设计规划公司设计师、家具生产企业及各级建筑单位等部门从事设计工作。
注:环境艺术设计专业建构了“专业+工作室+行业”的专业特色,将专业教育教学、工作室的技能强化、行业双导师培养有机的结合起来,体现出技能人才成长的岗位养成性特点。本专业于2009年成立了“环境艺术设计工作室”,把项目带入课堂中,实现教、学、做一体化教学模式,每年学生参加的各级技能大赛中多次获得大奖。
本专业学生毕业后基本薪酬在3000-5000元;部分同学在毕业后不久就成立了装饰公司,为地方经济建设提供服务。
视觉传播设计与制作 (专科 三年)
培养目标:
本专业培养具有良好的职业素养、艺术修养与创新精神,掌握视觉传播设计的基本理论和方法,能独立完成各种视觉传播设计项目、装潢艺术设计项目、数字媒体艺术设计项目,适应视觉传播、装潢艺术、数字媒体艺术设计行业岗位需要,具备艺术设计综合素质的高端技能型专门人才。
主要课程:
品牌形象设计、包装设计、书籍装帧与印刷、招贴设计、标志设计、UI设计、Painter、Illustrator、Indesign、Coreldraw、Photoshop、数码摄影、设计速写、设计色彩、设计构成、商业插图、图形设计、字体与版式设计、中国工艺美术史、广告心理学、等。
就业方向:
艺术设计、广告传媒、出版印刷、图文服务、文化教育、设计公司、企事业单位宣传部门等岗位,从事商业美术设计、平面设计、包装设计、完稿制作、电脑美工、美、劳术编辑、企业品牌形象设计、电视台频道包装、手机和APP交互设计、网页设计等工作。
注:视觉传播设计与制作专业是bat365在线官方网站重点专业之一。专业建构了“专业+工作室+行业”的办学模式,形成专业服务地方经济的特色。现有河南省非物质文化遗产研究基地、工作室、等特色实训场地,本专业师生承接了河南省重点旅游项目朱仙镇国家文化生态旅游示范区VI设计等设计项目。教师指导学生作品多次在国际大学生反对皮草设计大赛、全国大学生广告设计大赛、首届“创意河南”艺术设计大赛等专业技能大赛中获奖。近十年来,向社会输送了大量优秀一线人才,受到用人单位高度评价。
艺术设计专业(专科 三年)
培养目标:
本专业建设顺应国家文化创意产业发展政策,传承与创新地方优秀工艺美术传统,是以服务地方文化经济发展为宗旨的特色专业。专业人才培养以综合艺术设计和文创产品设计与制作为方向。课程涵盖工艺美术设计领域关于文化创意和设计服务的诸多学习与实训内容,培养具有良好职业素质掌握艺术设计理论知识和职业技能的 “高素质、有创意、会设计、懂技术”的技术技能型人才。
主要课程:
陶瓷艺术、设计创意与表现、广告策划与设计、综合材料装饰绘画、软装设计、中国画表现、装饰雕塑、文物鉴定与修复、书法鉴赏与实践、版画、设计构成、设计素描、设计软件应用(PHOTOSHOP、ILLUSTRATOR、酷家乐)课程等全面接触,一通多能,就业更轻松。
就业方向:
本专业毕业生就业方向为艺术设计和文化创意设计领域,各类装饰、装潢设计行业、广告传媒、平面设计、工艺美术师、文化创意、产品造型设计、陶艺、雕塑、包括工艺产品设计与制作企业等,更可自主创业,多样选择!
注:1.本专业依托河南省非物质文化遗产研究基地,宋文化研究所,大观博物馆等研究与设计机构,建设有宋文化大师工作室、版画研究所、陶瓷研究所、文物鉴定与修复工作室和艺术设计与文创产品设计工作室等,文化底蕴厚重。
2.本专业实行“教学做销”合一的校企合作实训教学模式,突出工作室制项目教学实训,毕业就可获得国际商业美术设计师证书。
动漫制作技术专业(专科 三年)
培养目标:
培养德、智、体、美、劳全面发展,具备良好的艺术修养和创新意识,掌握专业知识和技能,面向动画设计和多媒体设计行业,从事动漫元素制作和多媒体制作岗位需要的高技能、高素质的应用型专业人才。建立以就业方向、培养目标、职业能力为基础,以基于工作过程为导向构建教、学、做合一的课程体系。
主要课程:
设计素描、设计构成、设计速写、设计色彩、摄影与摄像技术、PHOTOSHOP、影视剪辑、人物造型、场景造型、运动规律、动画剧本创作、动画分镜头绘制、MAYA、网页设计与制作、影视特效合成、影视广告、毕业设计、毕业实习、动画概论、动画赏析、动漫周边产品制作等。
就业方向:
可在动漫公司、电子音像出版部门、影视制作部门、电视台以及其他广告传媒等单位,从事动漫的设计制作、影视广告制作、后期合成等工作;可在门户网站、企事业单位(部门)网站、企划(宣传)部门、产品销售推广部门从事企业形象、产品介绍、产品虚拟环境调试和操作指导的宣传策划和动漫制作工作;各类民营、私营企业的宣传部门从事电视制作、三维动画制作、影视动画制作、影视编辑等工作;也可从事美术编辑、美、劳术教育等工作。
注:1、拥有完备的校内实验实训场地,成立有影视动漫工作室,现有“动画、影视媒体制作室”和“动画制作实训室”。两个实训室主要用于影视动画短片制作、影视后期制作、 影视剪辑、后期合成、影视特效,和“动画制作实训室”主要用于二维、三维动漫设计制作及动画软件实训。专业设备先进,实训室按动漫工作室的职能和功效设计施工,更利于与动漫行业接轨,为开封的文化创意产业服务。全新的实验、实训设备使学生们的学习、实训环节更加方便有效,为动漫专业的同学们提供了良好的学习环境与实训机会。
2、本专业与多家动漫公司、影视公司建立长期稳定地合作关系,为长期全面提升专业的人才培养质量,2015年6月与开封新区广播电视局合作共建教学科研实习基地,结合开封的社会经济发展需求,发挥艺术创意专业的优势,强化校企协同育人,与行业、企业深度合作,办出专业特色。
外国语学院
商务英语专业(专科 三年)
培养目标:
本专业人才培养方案采用“平台+岗位”式人才培养模式,旨在培养能适应国际商务一线需要,“德智体”全面发展,具有良好的思想道德素质、职业素养、文化素质和心理素质,具备较强的英语应用能力,熟悉国际商务行业领域的基本理论知识与业务流程,能完成国际市场营销、外贸单证缮制、客户服务等一线工作任务,具有职业可持续发展能力的创新创业型、技术技能型人才。
主要课程:
跨境电子商务、国际贸易实务、涉外商务谈判、商务英语听说、商务英语、综合英语、英语语音、商务文函写作、商务英语翻译、单证实务、英美文化、基础日语等。
就业方向:
涉外企业行政助理、涉外企业商务助理等岗位,国际商务领域业务主管、行政主管等中级岗位。
注:河南省综合改革试点专业,bat365在线官方网站校级重点专业,bat365在线官方网站校级优秀专业教学团队,资深外语教师全英文授课。
应用英语专业 (专科 三年)
培养目标:
本专业培养具有较强的英语应用能力和行业准入资格,适应文化教育、旅游、涉外文秘、外事、经贸等部门第一线需要的高等应用型英语人才。
主要课程:
综合英语、英语听说、英美文化、英语翻译、旅游英语、文秘英语、外贸函电、外事实务、英语教学法、会展英语、商务ICT等。
就业方向:
涉外秘书、涉外导游、外事接待、涉外企业翻译人员、经理助理,在双语托幼机构、中小学及各类英语培训中心从事英语教学工作,行政主管、外贸业务主管、中小学及各类英语培训中心的英语教学与管理工作。
注:本专业适应面宽,就业渠道广,学生具有较强的适应能力和工作能力。注重开展国际交流与合作,并为学生的进一步深造打下坚实的基础。本专业历来高度重视实践性教学,以技能竞赛引领课程内容和教学方法改革,积累了丰富的教学和指导经验。多次组织学生参加全国高师学生英语教师职业技能竞赛,成绩优异,其中8人获一等奖,19人获二等奖,35人获三等奖,107人获优秀奖。本专业学生在比赛中取得的优异成绩,充分验证了本专业的办学特色和教学成果,对今后学生职业技能的提升具有积极意义。
应用日语专业(专科 三年)
培养目标:
本专业人才培养方案采用工学结合的人才培养模式,培养具有良好职业道德、既懂商务知识、又能用日语进行业务交流、商务洽谈等实际工作能力的高素质、技能性专门人才。
主要课程:
日语读写、日语听说、商务日语口语、商务日语谈判、商务文秘日语、商务文函写作、单证实务、日语翻译、旅游日语、国际贸易实务、综合英语、商务礼仪、跨境电子商务、日语综合实训等。
就业方向:
毕业后可在外经贸,外资、合资企业,涉外旅游,国际文化交流或其他相关领域从事管理、商务翻译、文秘、涉外导游等服务型日语人才的工作。另外,为适应当今社会不断飞速发展的需求,与时俱进,我们还积极与日本高校联合,探索新的培养模式,来增加学生的就业砝码,搭建更加宽阔的就业平台。
注:外国语学院应用日语专业,一直秉承以社会需求为导向,以听说能力为核心,以职业技能为突破,以自主学习为手段,尊重学生个人选择,促进学生个性发展的指导思想,采用工学结合的人才培养模式,以培养学生的职业能力为主线,充分体现就业导向、能力本位的人才培养特点,凸显以职业素质为核心的全面素质教育培养并贯穿于整个教学过程。而且本着“能用的知识才是有价值的知识”的理念,不断深化教学改革,努力构建以就业方向、培养目标、职业能力为基础,以基于工作过程为导向的教、学、做合一的课程体系。
人文学院
文秘专业(专科三年)
培养目标:
本专业采用“平台+岗位+职教互融”的人才培养模式,培养德、智、体、美、劳等全面发展的,具有良好的职业道德、人文素养和创新精神,掌握办文、办事、办会的相关知识,具备秘书专业化现代化办公技能,能协助组织和上司完成组织、经营、管理业务,为领导决策及实施提供服务的创新创业型、技术技能型人才。
主要课程:
秘书礼仪、秘书学、经济法、公共关系、秘书写作、数字办公技术、速录、会议运营与管理、档案与信息管理、秘书实务与实训、市场营销实务、企业形象与广告实务、人力资源管理、商务谈判、商务活动策划、秘书职场沟通等。
就业方向:
秘书、文员、电话坐席、客服坐席、办公室管理人员、行政助理、行政主管、公关人员、档案管理人员、速录员、会议会展策划与组织人员等。
注:专业多门核心课程被评为校精品课程; 2010年被教育部、人力资源与社会保障部命名为“秘书人才培养示范基地”,是bat365在线官方网站校级特色专业,有秘书实务、速录等全真实训室,是bat365在线官方网站示范性实训基地之一。
新闻采编与制作专业(专科三年)
培养目标:
本专业人才培养方案采用“平台+岗位”式人才培养模式,培养德、智、体、美、劳全面发展的、具有良好职业道德、应具备融媒体采访、报道、编辑、播音和主持业务的知识能力和职业能力的总体要求、最终定位为适应新闻行业第一线岗位需要的创新创业型、技术技能型人才。
主要课程:
新闻理论、中外新闻史、图形图像编辑、摄影与摄像技术、报刊编辑、大众传播、新闻采访与写作、人际沟通、非线性编辑、网页设计与制作、电视画面编辑、新闻评论、栏目策划、网络编辑、播音与主持、广告策划与文案写作等。
就业方向:
记者、编辑、企事业单位宣传工作人员、新媒体信息制作及管理人员、门户网站、视频网站采编等。
注:本专业教学团队由专职教师和全国多家媒体专家组成。就业方向为新媒体采编人员、网络编辑、影视节目制作等,具有范围广、易就业的特点。拥有新闻演播厅、非线性编辑中心等专业实训室。
传播与策划专业(专科三年)
培养目标:
本专业主要面向市场需求培养具有良好职业道德,掌握现代高科技传媒手段和专业技能,具备从事互联网领域、网络传播制作领域、新闻和传播领域中的网络设计、网站策划编辑与运行、媒体策划与编辑制作、广告策划与文案设计及制作、市场调查分析与媒体营销等信息传播能力并能利用信息采集、编辑、策划、传播能力与媒体传播技术运用于一体的新媒体手段等进行整合营销传播、组织网站策划与编辑、营销策划及拍摄、编辑、网络写作等工作,具有创新能力,适应广大企业和传媒行业一线岗位需要的创新创业型、技术技能型人才。
主要课程:
媒体概论、图形图像制作、摄影与摄像技术、网络语言概论、媒体写作实务、电子商务、网络传播、新闻政策与法规、非线性编辑、媒体策划与文案写作、媒体营销与推广、网络编辑、APP应用技术、CMS建站、媒体沟通与公共关系。
就业方向:
面向新闻媒体、传媒公司及企事业单位、网络公司、广告公司、咨询及策划与推广公司、网站建设与管理及网络推广单位,担任网络营销总监、主管、媒体编辑、媒体节目编导、企宣、文案策划、新媒体运营专员、网络推广专员、网络编辑、媒介专员等。
注:本专业以培养学生的职业能力为主线,充分体现就业导向、能力本位的人才培养特点,凸显以职业素质为核心的全面素质教育培养并贯穿于整个教学过程。
广播影视节目制作专业(专科 三年)
培养目标:
广播影视节目制作专业立足广播影视行业,面向各级广播电视台、企事业单位、影视剧制作中心等,培养具有良好职业道德和创新精神、具备影视节目编导、音视频节目录制、节目编辑等知识和职业能力,能够进行影视节目的策划制作的复合型、创新型高端技能型专门人才。
主要课程:
广播电视概论、广播电视新闻学实务、图形图像制作、摄影与摄像技术、视听语言、影视后期特效与合成、影视编辑技术、播音与主持、数字音乐、三维动画、电视栏目策划、电视节目编导、媒体写作实务、影视剧本创作、媒体营销与推广、电视节目包装、新闻政策与法规、媒体策划与文案写作等。
就业方向:
广播影视节目编辑、广播影视节目制作、节目编导、企业宣传、文案策划、影视策划、新媒体运营专员、网络推广专员、网络编辑、媒介专员、课件制作员、影视后期技术员等。
注:本专业以培养学生的职业能力为主线,充分体现就业导向、能力本位的人才培养特点,凸显以职业能力为核心的全面素质教育培养并贯穿于整个教学过程。
医学部
护理专业(专科 三年)
培养目标:
培养掌握护理专业的基本理论知识和专业技能,具有良好的职业道德、人文素养、实践能力和创新精神,毕业后能在各级医疗、预防、保健机构从事临床护理、社区护理和健康保健等护理工作的高等技术应用型护理专门人才。
主要课程:
人体解剖与组织胚胎学、生理学、病理学、药理学、药理学、基础护理学、内科护理学、外科护理学、妇产科护理学、儿科护理学等。
就业方向:
在各级各类医院、城乡社区卫生医疗机构,疗养院、康复医院、学校健康保健、养老、家庭护理等机构,从事临床护理、社区护理、健康保健以及护理管理和医学院校护理教学等工作。
医学影像技术专业(专科 三年)
培养目标:
培养掌握医学影像技术必须的基本理论、专业知识以及熟练的操作技能,具有良好职业道德素质,能够在各级医院从事DR、CT、MRI、超声诊断等相关设备的操作以及影像设备的维护、测试等工作的应用型高技能专门人才。
主要课程:
人体解剖与组织胚胎学、人体断面解剖学、生理学、病理学、医学影像检查技术、医学影像诊断学、超声诊断学等。
就业方向:
各级医疗卫生机构的影像科室从事DR、CT、MRI、超声、介入等检查工作。设备科、各类医疗器械营销机构从事影像技术等工作。
药学专业(专科三年)
培养目标:
培养掌握药品质量分析检验、药品使用、医药企业经营管理等方面的基本理论知识和专业技能,具备独立从事药物制剂、药物分析及合理用药的实际工作能力,具有良好的职业道德、人文素养和创新精神的高素质技能型专门人才。
主要课程:
人体解剖与组织胚胎学、生理学、药物化学、药理学、药剂学、药物分析、药事管理学等。
就业方向:
在医院药房、医药公司、制药企业、社会药房等单位从事药品生产、经营、药学服务等工作,也能在药品检验监督部门从事药品检验监督管理等工作。
康复治疗技术专业(专科 三年)
培养目标:
培养具有康复治疗技术基础理论知识和专门知识,掌握从事本专业领域实际工作的基本能力和基本技能的高素质康复治疗技术技能型专门人才。
主要课程:
人体形态学、人体机能学、传统康复治疗技术、康复评定技术、作业治疗技术、物理因子治疗、言语治疗技术、运动治疗技术等。
就业方向:
在各级各类医院康复医学科、专科康复医院(中心)、工伤康复中心、疗养院、社区医疗机构康复部(社区康复站)、残联康复中心、假肢矫形康复中心、儿童康复中心、民政系统社会福利院、儿童福利院、养老服务机构、残疾人用品服务站、康复医疗器械公司等从事康复治疗技术工作、康复管理工作、康复医疗与保健等相关产品营销工作。
媒体链接:http://www.henangx.cn/gx/20190312/4170.html